您好!欢迎您访问CMTBA中国机床工具工业协会网站 dwxia1. cn 世界杯投注.

世界杯投注
世界杯投注
ag客户端 - 总会活动
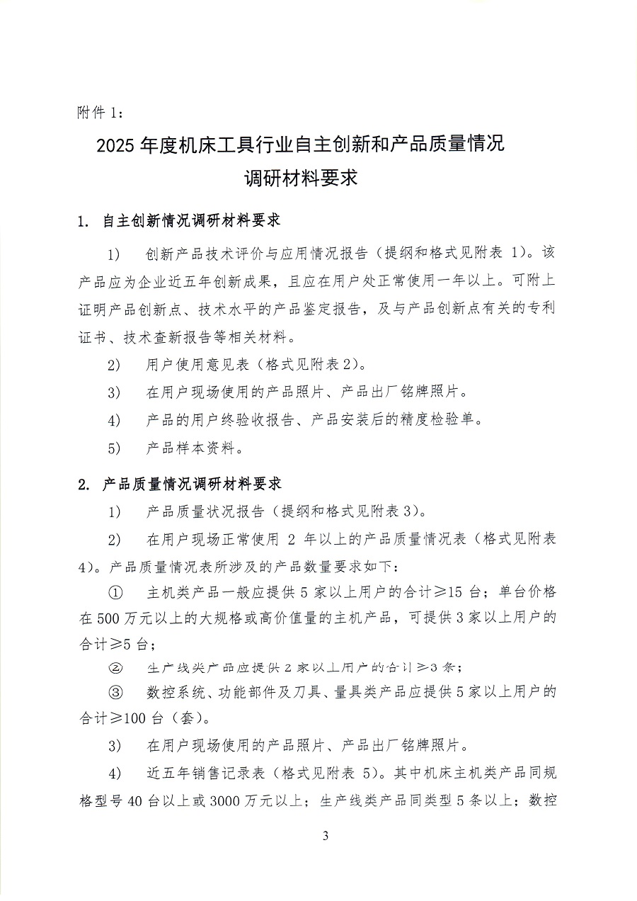
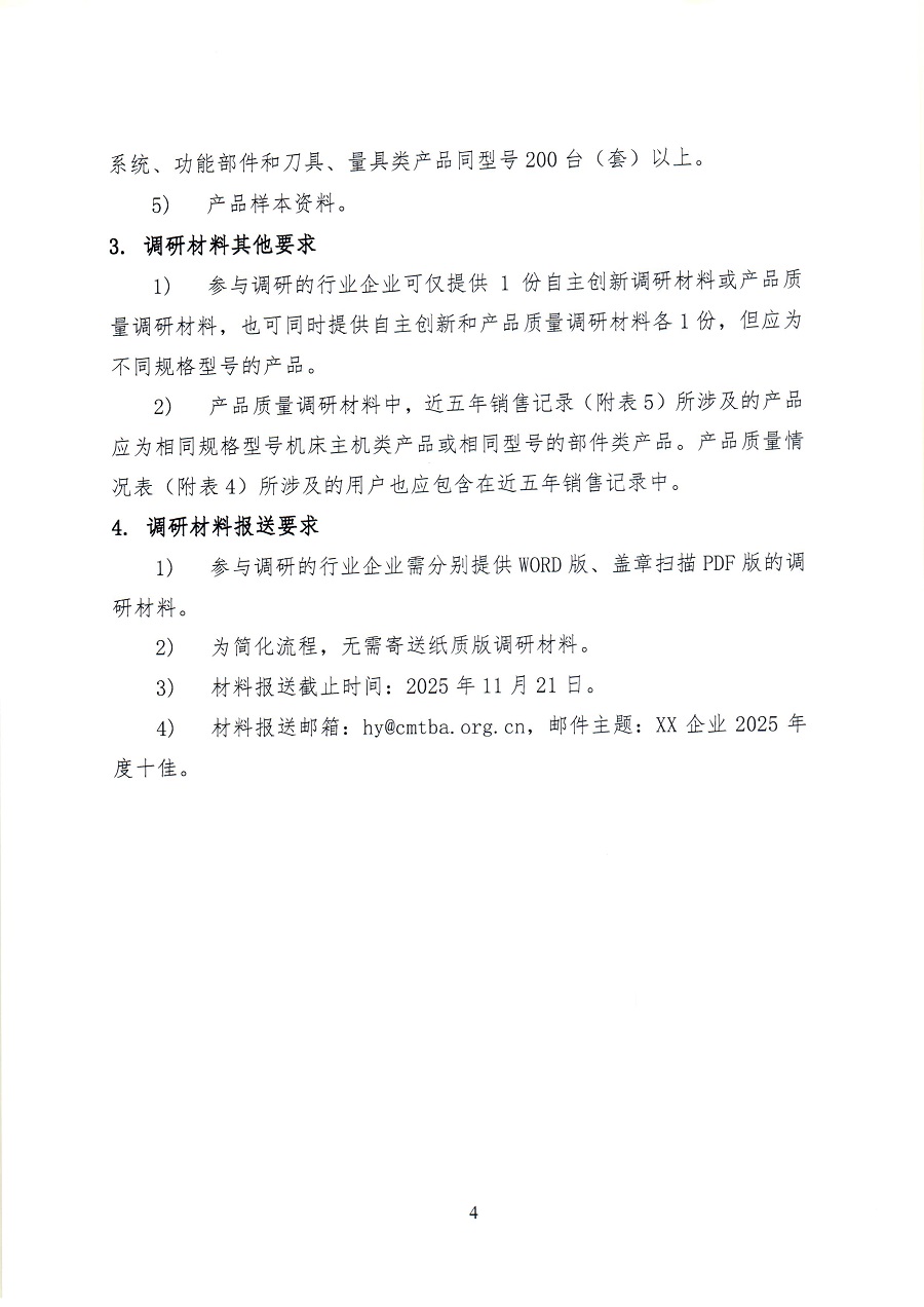
ag网页版官网 - 关于开展2025年度机床工具行业自主创新和产品质量情况调研工作的通知
发布时间:2025-09-01 14:42:27      来源:


关于开展2025年度机床工具行业自主创新和产品质量情况调研工作的通知_页面_11.jpg关于开展2025年度机床工具行业自主创新和产品质量情况调研工作的通知_页面_22.jpg关于开展2025年度机床工具行业自主创新和产品质量情况调研工作的通知_页面_33.jpg关于开展2025年度机床工具行业自主创新和产品质量情况调研工作的通知_页面_44.jpg

关于开展2025年度机床工具行业自主创新和产品质量情况调研工作的通知_页面_55.jpg

附件:2025年度机床工具行业创新和产品质量情况调研通知 附表 体育投注. docx.

官方微信公众号
世界杯投注

扫描关注机床行业最新动态

你知道你的Internet Explorer是过时了吗?

为了得到我们网站最好的体验效果,我们建议您升级到最新版本的Internet Explorer或选择另一个web浏览器 ag百家乐. 一个列表最流行的web浏览器在下面可以找到.